首页 · 鸽闻 · 公棚 · 协会 · 俱乐部 · 商城 · 论坛 · 鸽问 · 拍鸽 · 分类 · 鸽业 · 寻鸽 · 播客 · 鸽舍 · APP · 会员区
中国信鸽信息网
中信网
在线铭鸽展售
鸽具用品展售

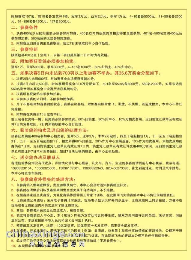
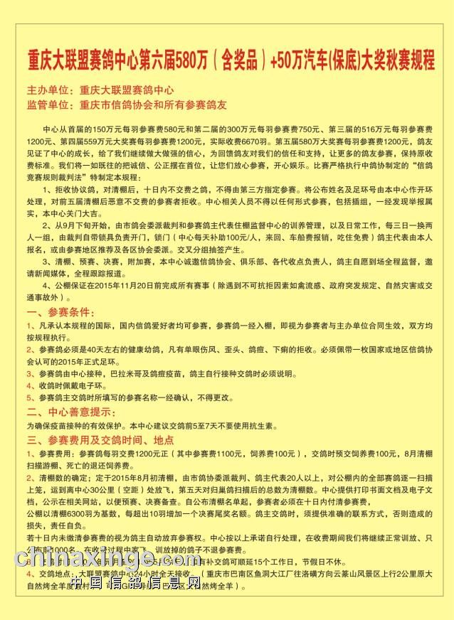
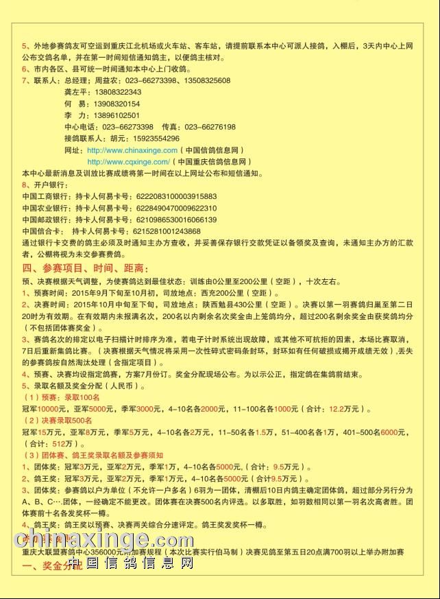
重庆大联盟赛鸽中心第六届580万(含奖品)+50万汽车大奖秋赛规程


2015-1-9 9:26:57 重庆赛鸽大联盟赛鸽中心   分享


 

 发布时间:2015-1-9 9:26:57 刷新时间:2015-1-9 9:26:57 打印此页关闭窗口
 提示:如果此页面是训放清单,要想快速查询鸽环号,请按Ctrl+F然后输入您要查找的环号进行查找!
 近期信息:
  • 重庆红顶屋竞翔中心秋棚公告 (2021-1-4 18:47:06)
  • 重庆大联盟赛鸽中心(秋棚)公告 (2020-11-14 15:42:54)
  • 重庆大联盟赛鸽中心恭贺我棚会员取得佳绩 (2020-11-14 9:24:58)
  • 重庆大联盟赛鸽中心2020年第十一届友谊赛(第三关)获奖名单 (2020-11-10 20:14:24)
  • 重庆大联盟赛鸽中心2020年第十一届友谊赛(第三关)归巢名单图片 (2020-11-10 20:06:43)
  • 重庆大联盟赛鸽中心秋棚2020年第三关友谊赛司放视频 (2020-11-10 18:34:16)
  • 重庆大联盟赛鸽中心2020年第十一届友谊赛在线直播网址 (2020-11-10 9:27:55)
  • 重庆大联盟赛鸽中心2020年第十一届友谊赛指定名单(已确定) (2020-11-10 9:13:06)
  • 重庆大联盟赛鸽中心2020年第十一届友谊赛集鸽视频集锦 (2020-11-9 19:07:38)
  • 重庆大联盟赛鸽中心2020年第十一届友谊赛比赛集鸽清单(按姓氏) (2020-11-9 15:19:32)

  • 手机中信网

     相关评论: 我要评论


    回页顶
    以上信息由公棚平台内企业自行发布提供,该企业负责信息内容的真实性、准确性和合法性,如有疑问请电话联系对应公棚咨询

    首页推广方式客服中心加盟中心合作平台意见建议网站导航APP下载

    Copyright © 2000-2026 www.ChinaXinge.com All Rights Reserved
    中国.深圳 电话: 0755-28156678、28156809 传真: 0755-28156678
    我要投稿 建议反馈及投诉
    《中华人民共和国增值电信业务经营许可证》ICP证编号:粤B2-20040374
    粤公网安备 44030902002110号