首页 · 鸽闻 · 公棚 · 协会 · 俱乐部 · 商城 · 论坛 · 鸽问 · 拍鸽 · 分类 · 鸽业 · 寻鸽 · 播客 · 鸽舍 · APP · 会员区
中国信鸽信息网
中信网
在线铭鸽展售
鸽具用品展售

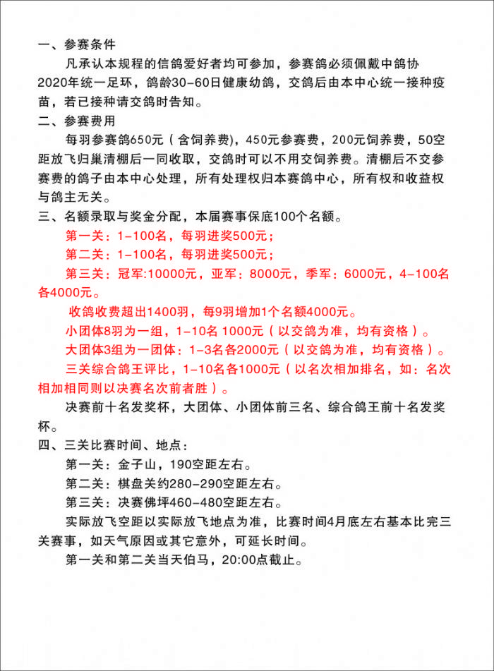
2021年第七届春赛竞翔规程


2020-5-7 14:06:57 四川简阳胜海祥龙赛鸽中心   分享

 

 发布时间:2020-5-7 14:06:57 刷新时间:2020-5-7 14:06:57 打印此页关闭窗口
 提示:如果此页面是训放清单,要想快速查询鸽环号,请按Ctrl+F然后输入您要查找的环号进行查找!
 近期信息:
  • 盐亭附加赛名单 (2026-4-10 11:01:08)
  • 购盐亭附加赛通知 (2026-4-10 8:26:44)
  • 4月9日训放三台附加赛获奖名单与鸽币分配 (2026-4-9 12:00:28)
  • 胜海祥龙训放三台、实时直播、短信同步 (2026-4-9 8:56:22)
  • 80空距附加赛截止时间通知 (2026-4-7 10:42:30)
  • 2026年80空距附加赛名单(鸽币) (2026-4-6 12:53:03)
  • 80空距附加赛通知 (2026-4-6 8:50:04)
  • 团体分组通知 (2026-4-5 18:55:29)
  • 2026年购买暗查通知 (2026-4-5 18:18:12)
  • 4月5日58空距直播在线、短信同步 (2026-4-5 9:51:10)

  • 手机中信网

     相关评论: 我要评论


    回页顶
    以上信息由公棚平台内企业自行发布提供,该企业负责信息内容的真实性、准确性和合法性,如有疑问请电话联系对应公棚咨询

    首页推广方式客服中心加盟中心合作平台意见建议网站导航APP下载

    Copyright © 2000-2026 www.ChinaXinge.com All Rights Reserved
    中国.深圳 电话: 0755-28156678、28156809 传真: 0755-28156678
    我要投稿 建议反馈及投诉
    《中华人民共和国增值电信业务经营许可证》ICP证编号:粤B2-20040374
    粤公网安备 44030902002110号