首页 · 鸽闻 · 公棚 · 协会 · 俱乐部 · 商城 · 论坛 · 鸽问 · 拍鸽 · 分类 · 鸽业 · 寻鸽 · 播客 · 鸽舍 · APP · 会员区
中国信鸽信息网
中信网
在线铭鸽展售
鸽具用品展售

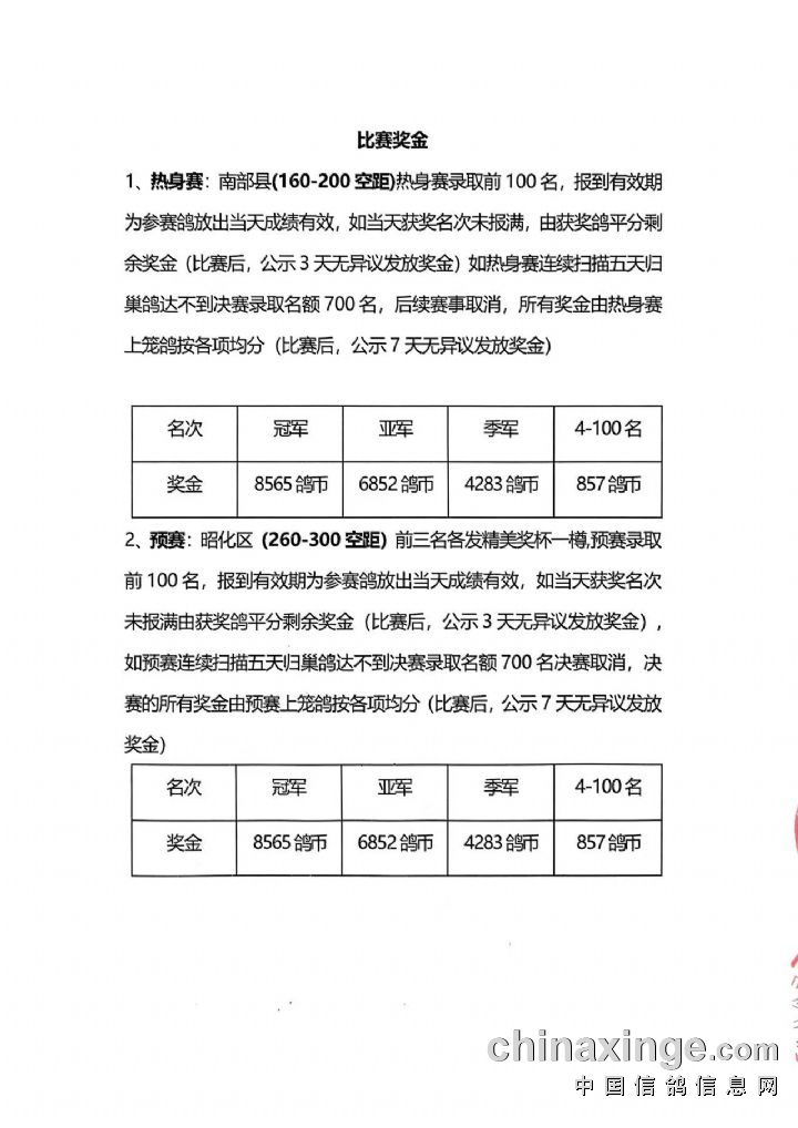
重庆翔标公棚关于首届秋赛奖金方案以及比赛细则的重要公告


2025-10-14 17:38:45 重庆翔标赛鸽公棚   分享




 

 发布时间:2025-10-14 17:38:45 刷新时间:2025-10-14 17:38:45 打印此页关闭窗口
 提示:如果此页面是训放清单,要想快速查询鸽环号,请按Ctrl+F然后输入您要查找的环号进行查找!
 近期信息:
  • 重庆翔标公棚热身赛报名相关链接 (2025-10-30 9:08:00)
  • 重庆翔标公棚98公里扫描数据 (2025-10-30 8:56:02)
  • 重庆翔标公棚第一关(热身赛)比赛公告 (2025-10-28 16:57:58)
  • 80-100km未上笼赞助赛退费名单 (2025-10-28 0:01:30)
  • 重庆翔标公棚第一届80-100公里上笼执裁报告 (2025-10-27 23:37:28)
  • 重庆翔标公棚10月27日80-100公里上笼更换电子环名单 (2025-10-27 23:35:51)
  • 重庆翔标公棚2025年:第一届秋赛10月27日80-100公里上笼清单 (2025-10-27 23:32:49)
  • 重庆翔标公棚2025年:第一届秋赛10月23日(47公里路训扫描数据) (2025-10-25 9:36:15)
  • 重庆翔标公棚10月28日(80-100公里)路训通知 (2025-10-24 16:15:30)
  • 重庆翔标公棚2025年:第一届秋赛10月22日(19公里)路训扫描数据 (2025-10-23 15:12:12)

  • 手机中信网

     相关评论: 我要评论


    回页顶
    以上信息由公棚平台内企业自行发布提供,该企业负责信息内容的真实性、准确性和合法性,如有疑问请电话联系对应公棚咨询

    首页推广方式客服中心加盟中心合作平台意见建议网站导航APP下载

    Copyright © 2000-2025 www.ChinaXinge.com All Rights Reserved
    中国.深圳 电话: 0755-28156678、28156809 传真: 0755-28156678
    我要投稿 建议反馈及投诉
    《中华人民共和国增值电信业务经营许可证》ICP证编号:粤B2-20040374
    粤公网安备 44030902002110号