|
天津天野公棚
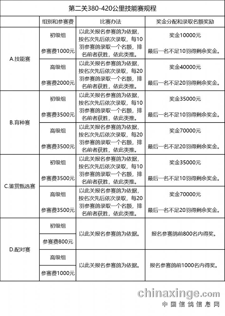
第二关380-420公里技能赛规程
点击进入:技能赛系统
点击进入:技能赛明细
点击进入:技能赛教程
报名成功后将订单截图与汇款凭证发至客服微信即可
由于微信受限暂不接收微信转账给您带来不便敬请谅解
截止时间:11月16日下午5点
截止时间:11月16日下午5点
截止时间:11月16日下午5点

缴费方式 (不接受微信转账)
农业银行汇款账号:杨金全 6228 4500 2803 6948 872
开户行:农行天津汉沽支行
微信客服:15522088355
微信客服:15002231155
其他规定
1、仅限鸽主本人参赛。
2、不接收微信转账、ATM机24小时到账业务。
3、工作人员审核订单后,您需要上网认真核对项目是否正确,如有疑问请于技能赛结束前联系公棚。核对时间结束后,如有问题未联系公棚工作人员进行更正,则一律以我公棚网上公示的参赛环号和项目为准。
4、未尽事宜另行通知,本章程最终解释权归天津天野公棚所有。
|