首页 · 鸽闻 · 公棚 · 协会 · 俱乐部 · 商城 · 论坛 · 鸽问 · 拍鸽 · 分类 · 鸽业 · 寻鸽 · 播客 · 鸽舍 · APP · 会员区
中国信鸽信息网
中信网
在线铭鸽展售
鸽具用品展售

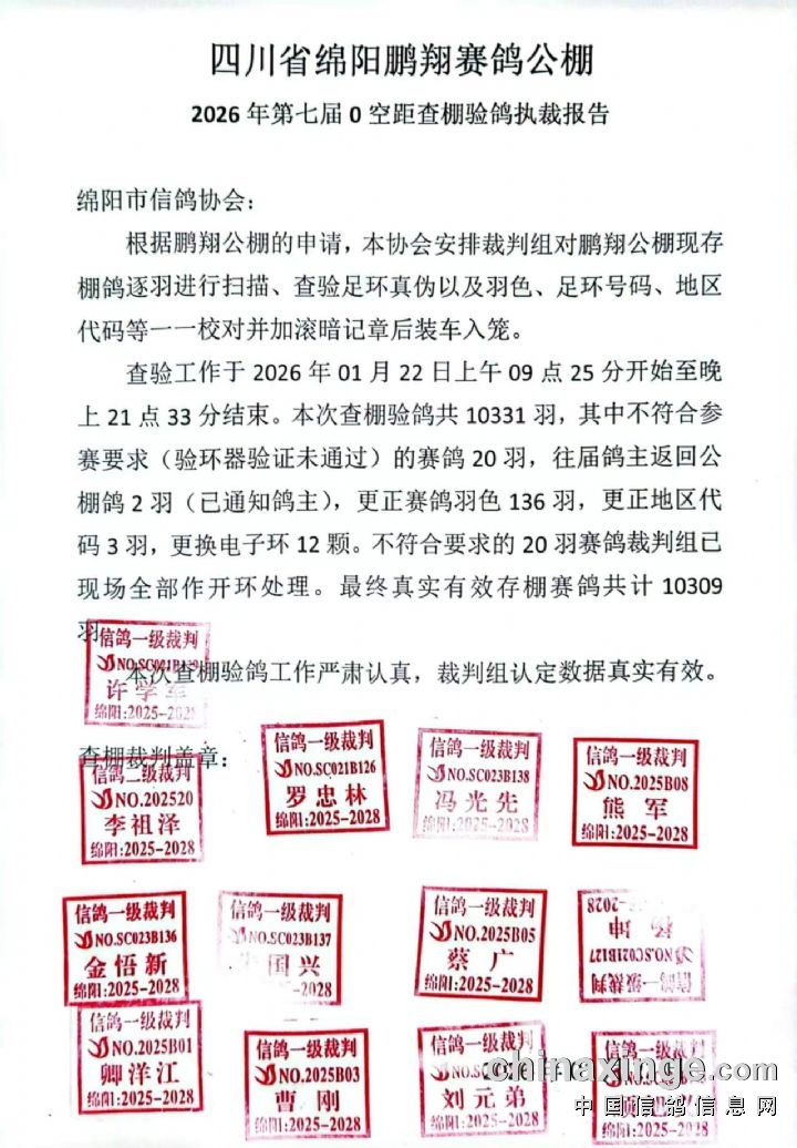
四川绵阳鹏翔赛鸽公棚26赛季0空距查棚验鸽执裁报告


2026-1-22 22:47:26 四川绵阳鹏翔赛鸽公棚   分享



 

 发布时间:2026-1-22 22:47:26 刷新时间:2026-1-22 22:47:26 打印此页关闭窗口
 提示:如果此页面是训放清单,要想快速查询鸽环号,请按Ctrl+F然后输入您要查找的环号进行查找!
 近期信息:
  • 60空距、100空距、180空距综合成绩 (2026-3-27 18:03:02)
  • 四川鹏翔公棚2026年320空距技能赛 (2026-3-27 17:24:31)
  • 四川鹏翔公棚诚邀住棚监赛鸽友代表 (2026-3-26 18:59:55)
  • 四川鹏翔公棚第一关热身赛正奖分配明细 (2026-3-26 14:31:53)
  • 四川鹏翔公棚180空距技能赛分配明细 (2026-3-26 14:00:37)
  • 四川鹏翔公棚弃权鸽名单 (2026-3-26 12:14:49)
  • 四川鹏翔公棚26春赛第一关热身赛归巢扫描直播链接 (2026-3-26 9:36:46)
  • 四川鹏翔公棚第一关热身赛放飞及归巢实时现场直播 (2026-3-26 8:23:51)
  • 四川鹏翔公棚180空距技能赛未上笼退费名单 (2026-3-26 3:00:50)
  • 四川鹏翔公棚第一关热身赛上笼执裁报告 (2026-3-26 2:05:30)

  • 手机中信网

     相关评论: 我要评论


    回页顶
    以上信息由公棚平台内企业自行发布提供,该企业负责信息内容的真实性、准确性和合法性,如有疑问请电话联系对应公棚咨询

    首页推广方式客服中心加盟中心合作平台意见建议网站导航APP下载

    Copyright © 2000-2026 www.ChinaXinge.com All Rights Reserved
    中国.深圳 电话: 0755-28156678、28156809 传真: 0755-28156678
    我要投稿 建议反馈及投诉
    《中华人民共和国增值电信业务经营许可证》ICP证编号:粤B2-20040374
    粤公网安备 44030902002110号