首页 · 鸽闻 · 公棚 · 协会 · 俱乐部 · 商城 · 论坛 · 鸽问 · 拍鸽 · 分类 · 鸽业 · 寻鸽 · 播客 · 鸽舍 · APP · 会员区
中国信鸽信息网
中信网
在线铭鸽展售
鸽具用品展售

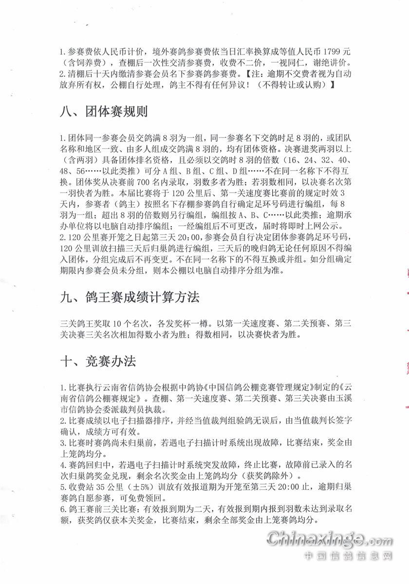
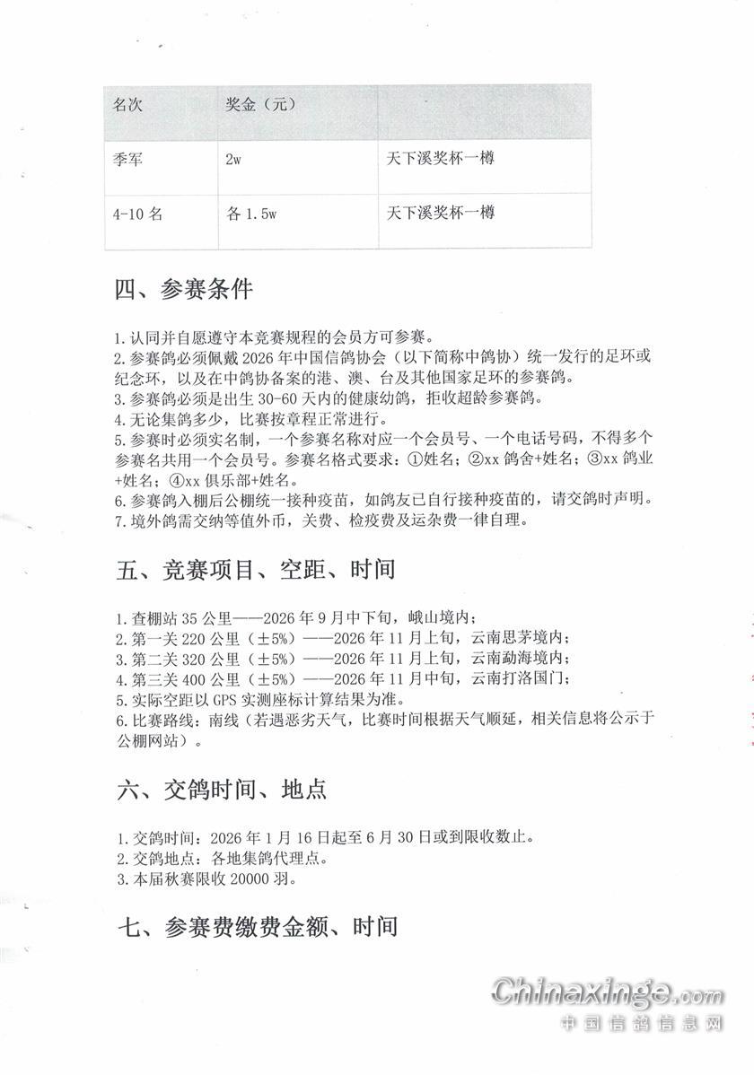
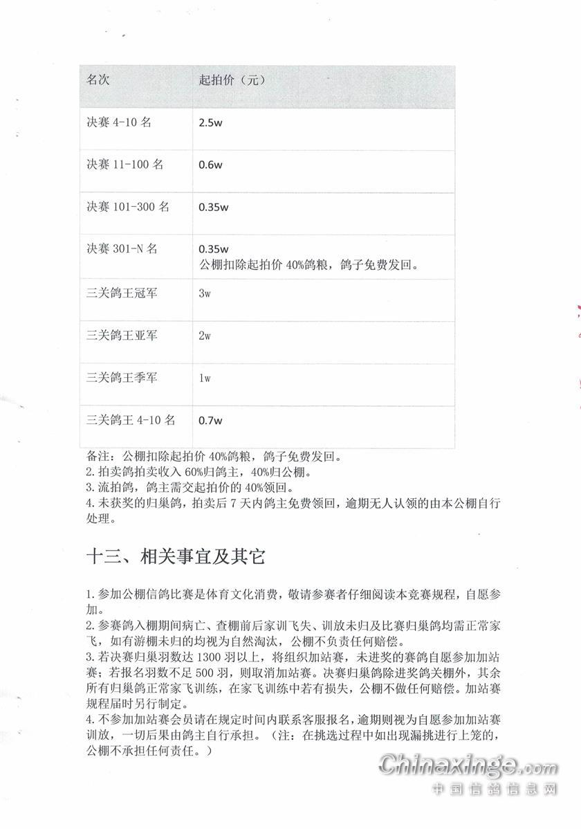
云南玉溪玉活秋棚2026年第三届章程


2026-4-6 12:07:07 云南玉溪玉活公棚(秋棚)   分享

 

 发布时间:2026-4-6 12:07:07 刷新时间:2026-4-6 12:07:07 打印此页关闭窗口
 提示:如果此页面是训放清单,要想快速查询鸽环号,请按Ctrl+F然后输入您要查找的环号进行查找!
 近期信息:
  • 云南玉溪玉活秋棚2026第三届章程正式版 (2026-4-6 22:13:44)
  • 云南玉溪玉活秋棚三周年感恩回馈! (2026-3-17 14:33:59)
  • 云南玉溪玉活秋棚近期迟归鸽名单(第三批) (2026-3-5 9:01:59)
  • 玉活秋棚全体员工向全国鸽友致以新春问候! (2026-2-16 10:12:12)
  • 云南玉溪玉活秋棚近期迟归鸽名单(第二批) (2026-1-18 17:09:18)
  • 云南玉溪玉活秋棚取消本届规程交预定金公告 (2026-1-12 15:36:40)
  • 云南玉溪玉活秋棚第三届章程(简章) (2026-1-5 9:06:14)
  • 云南玉溪玉活秋棚祝大家元旦快乐! (2026-1-1 14:38:36)
  • 云南玉溪玉活秋棚决赛获奖鸽照片链接 (2025-12-11 14:38:35)
  • 云南玉溪玉活秋棚自费拍照链接 (2025-12-5 13:02:41)

  • 手机中信网

     相关评论: 我要评论


    回页顶
    以上信息由公棚平台内企业自行发布提供,该企业负责信息内容的真实性、准确性和合法性,如有疑问请电话联系对应公棚咨询

    首页推广方式客服中心加盟中心合作平台意见建议网站导航APP下载

    Copyright © 2000-2026 www.ChinaXinge.com All Rights Reserved
    中国.深圳 电话: 0755-28156678、28156809 传真: 0755-28156678
    我要投稿 建议反馈及投诉
    《中华人民共和国增值电信业务经营许可证》ICP证编号:粤B2-20040374
    粤公网安备 44030902002110号